山歩保険・外あそびレジャー保険を比較・評価

ヤマップネイチャランス保険(山歩保険・外あそびレジャー保険)
オススメ度:
4
保険会社:
ヤマップネイチャランス損保
名称:
山歩保険・外あそびレジャー保険
補償内容:
山岳事故等
補償期間:
7日間~
保険料:
580円~
特徴:
遭難救助費用とケガを補償する登山保険

ヤマップは2013年3月から登山アプリを展開している会社です。2019年にはアウトドア用品の販売を開始し、2024年にアウトドアに特化した保険の販売も開始しました。2026年現在は外あそびレジャー保険と山歩保険を募集・販売しています。

それでは以下で補償内容・保険料・メリット・デメリット・評判等を解説し、他社の登山保険・山岳保険と比較していきます。

補償内容・特約

ヤマップには外あそびレジャー保険と山歩保険の2つがあり、どちらのタイプにするかで補償内容(補償範囲)が異なります。外あそびレジャー保険は登山だけではなく海・川などのレジャー全般、さらに日常生活のあらゆる場面が補償の対象となります。その中にはアイゼンやピッケルを使った本格的な山岳登坂・山岳スキーも含まれます。

これらの場面でケガをするとケガの部位と症状によって保険金が受け取れます。部位と症状は細かく分類されており、例えば上肢か下肢の欠損・切断であれば最高額の30万円の保険金が受け取れます。その一方で、誰でも夏場にはなりうる熱中症でも1.5万円の保険金が受け取れます。

外あそびレジャー保険のケガの補償内容(出典:ヤマップ外あそびレジャー保険パンフレット2024年5月24日以降補償開始契約用)

さらに自宅外での活動中に遭難した場合の捜索費用が最大300万円まで補償されます。その中には民間の山岳救助隊・捜索チームに依頼した場合等の費用や、家族・親族が現地に赴くための交通費・宿泊費(1名あたり最大30万円まで)が補償されます。

山歩保険の補償は登山に特化しており、登山中にケガをすると部位・症状によって保険金が受け取れ、遭難すると捜索費用が補償されます。保険金額は外あそびレジャー保険と同じです。補償内容で異なるのは登山中の事故で他人に損害を与えて弁護士に相談した場合に、弁護士費用が30万円まで補償される点だけです。

また、どちらの保険にも付帯サービスとして目撃情報収集機能が付いています。保険の対象者が遭難した時に、他のYAMAPユーザーの目撃情報によって捜索・救助がサポートされます。

▲ページの一番上に戻る

保険料を他社と比較

外あそびレジャー保険の保険料は、保険期間と保険対象者の人数によって異なります。保険期間は7日・30日・1年があり、保険対象者は個人型(1人)・家族型(最大8名まで)・グループ型(最大19名まで)に分かれています。個人型で7日にすれば保険料は580円が最も安くなります。

外あそびレジャー保険の保険料一覧表(出典:ヤマップ外あそびレジャー保険パンフレット2024年5月24日以降補償開始契約用)

山歩保険の保険料は特殊で、基本保険料として年間2800円があり、それに1年間の登山中の歩行距離に応じて追加保険料が発生します。歩行距離が少ないほど追加保険料は安くなり0~2550円まで幅があります。追加保険料が高く感じるかもしれませんが、年間走行距離が25キロ未満なら追加保険料は0円で、100キロでも追加保険料は570円です。

山歩保険の保険料一覧表(出典:ヤマップ山歩保険パンフレット2024年12月移行補償開始契約用)

次に保険料は他社より安いのか高いのか、下図で他社の登山保険・山岳保険と一覧表で比較しました。保険期間は1泊2日と年間保険料の場合とし、月額タイプは年間保険料に換算しました。また、補償プランは基本的に最も安いプランの保険料で比較しました。

登山保険・山岳保険の保険料の比較一覧表(モンベル・ココヘリ・ABC少短・PayPay保険・ドコモ・au損保・ソフトバンク・ヤマップネイチャランス・日山協山岳共済・まごころ少短)※各社の公式HPを元に当社が独自に作成

外あそびレジャー保険の保険料は、他社と比べて高い部類に入ります。ただし、アウトドアでも本格的な登山も補償する他社の保険(モンベルやココヘリなど)と比べると妥当な金額ともいえ、登山だけではなく他のアウトドアや日常生活まで補償が及ぶことを考えると保険料は高くはないとも考えられます。

山歩保険の保険料は他社と比べて安い部類に入ります。登山と本格的な登山に限られますが、他社でいえばABC少短のレスキュー保険等よりも安く最安値です。年間の歩行距離が100キロを超えると年間保険料は3370円となり、ABC少短のレスキュー保険よりも高くなるものの、それでも保険料は安い部類といえます。

メリット

外あそびレジャー保険のメリットは、まずは保険期間の自由度が高い点が挙げられます。他社の保険の多くは1日単位か月単位か年単位で契約するかを選べません。年単位でのみ契約できる保険だと、ライトユーザー(年に数回だけ登山をする人)は保険料の大半が無駄になります。その点、この保険ならライトユーザーからヘビーユーザーまで、保険料を無駄にすることなく契約できます。

その一方で山歩保険は年間契約のみですが、1年間の登山での歩行距離が25キロの人なら他社と比較して保険料は最安値です。1年間で登山の歩行距離が100キロでも他社よりも安めで、300~400キロになると他社と同等に近い保険料になります。ヤマップユーザーは平均年間登山回数は11.9回、平均年間歩行距離は156キロのため、年間保険料は3630円で他社よりも安めに収まっています。

山歩保険の保険料仕組み(出典:ヤマップ公式HP「山歩(さんぽ)保険 YAMAPアウトドア保険」)

補償面では外あそびレジャー保険も山歩保険も、本格的な登山登坂が補償の対象というメリットがあります。他社にも本格的な登山を補償する保険がありますが、前述したように山歩保険は保険料が安いです。外あそびレジャー保険は補償範囲がアウトドアだけではなく日常生活全般が補償対象のため、他社よりも保険が活用できる場面が多いです。

さらに入院保険金・手術保険金ではなく、ケガの部位・症状によって保険金が受け取れるのもメリットでしょう。他社の登山保険で安いプランの入院保険金は1日あたり500~2000円で、手術保険金も数千円~2万円程度と決して手厚いとはいえません。それに対してヤマップなら熱中症で1.5万円、毒のある生物に噛まれると3万円、腕を脱臼・骨折すると6万円の保険金が受け取れます。明らかに入院保険金よりも補償は手厚いです。

外あそびレジャー保険のケガの補償内容(出典:ヤマップ外あそびレジャー保険パンフレット2024年5月24日以降補償開始契約用)

また、付帯サービスとして目撃情報収集機能があるのも見逃せません。YAMAPユーザーの相互協力で遭難した場合に捜索・救助をサポートしてくれます。2026年現在、登山アプリで利用者数がトップのヤマップだからこそ成立するサービスで、捜索・救助がスムーズに運ぶ可能性があります。

ちなみに80歳以上でも山歩保険に加入できるのも地味にメリットです。あくまでYAMAPプレミアム会員のみですが、高齢になっても登山を安全・安心に楽しめます。他社の多くの登山保険は概ね加入できるのは70代までで、それ以上になると自動解約となります。

デメリット・弱点・落とし穴

この保険のデメリットは、まずは1日契約なら他社の方が保険料が安い点が挙げられます。ピッケル等を使う本格的な登山をしないのなら、前述したようにモンベルの保険やPayPay保険の方が保険料が安いです。他社のように1日限定プランでもあれば話しは違うかもしれませんが、この保険には1日プランはありません。

補償面では個人賠償責任補償が無い点に注意が必要です。他社には個人賠償責任が1000万~1億円が付いていることが多いです。この補償があればスキー・スノボ中に他人と衝突してケガをさせた場合や、登山中に他人を追い越そうとしてケガをさせ場合に、相手方への賠償金が補償されます。ヤマップには無いため、他に自分が加入している保険(自動車保険・火災保険等)に付いていないか確認する必要があります。

さらに地震・噴火・津波は補償の対象外という点も見逃せません。自然災害でケガをしても保険金は受け取れず、遭難しても捜索・救援費用は補償されません。他社にはABC少短のレスキュー保険のように地震・津波等でも補償される保険があります。ヤマップではハンググライダー・スカイダイビング・ジャイロブレーン等によるケガ・遭難も補償の対象外です。

外あそびレジャー保険の保険金をお支払する場合とお支払できない場合(出典:ヤマップ外あそびレジャー保険パンフレット2024年5月24日以降補償開始契約用)

ちなみにメリットで既述した部位・症状別のケガの補償は、ケガの程度によっては他社の保険の方が有利になる可能性があります。例えばヤマップでは筋・腱・じん帯は完全な断裂をすれば保険金は受け取れますが、部分断裂だった場合には保険金が受け取れません。このケースでは他社なら入院保険金は分かりませんが、通院保険金は受け取れるでしょう。

▲ページの一番上に戻る

評判・苦情・口コミ

ヤマップの登山アプリは2025年11月には累計540万ダウンロードを達成し、登山アプリとしては業界トップです。その中でヤマップネイチャランス損保が販売している外あそびレジャー保険・山歩保険は、販売開始から2024年の販売開始から1年で累計契約数が5.5万件を突破し、2026年には累計契約数は10万人を超えました。そのため契約数から評判は良いといえます。

さらにヤマップネイチャランス損保の過去の保険金の支払実績を見ると、ケガをした場合の保険金の平均額は12.7万円と高めで、保険金請求から支払いまでの日数も3.51日でした。部位・症状別のケガの保険金は他社の入院保険金等よりも確実に高く、保険金もスムーズに受け取れるのが伺い知れます。あくまで自社調べですが、担当者の対応にも問題は無さそうです。

ヤマップネイチャランス損保の保険の契約数・保険金平均額・平均支払日数・担当者の対応など(出典:ヤマップ公式HP「1周年特設サイト(1st Anniversary)

また、日本損害保険協会の苦情数のデータでは、ヤマップネイチャランス損保全体に寄せられた苦情数は20件(2024年度累計)と非常に少数でした。契約・募集行為の苦情が9件と多く、その内訳はアプリ・HPについての苦情でした。契約数は大手損保と比べれば少数ではありますが、苦情面からも評判が悪いとはいえません。

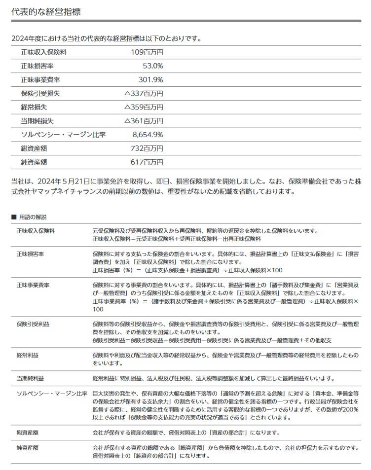
他方でヤマップネイチャランス損保の2025年の決算資料を見ると、2024年度の正味収入保険料(保険会社でいう売上のような数字)は1.0億円でした。それに対して経常損失が3.5億円(保険引受損失3.3億円)で、純利益はマイナス3.6億円と赤字でした。

ヤマップネイチャランス損保の経営状況(出典:ヤマップネイチャランス損保 ディスクロージャー誌2025)

とはいえソルベンシーマージン比率は8654%と十分な数字で、すぐに保険金の支払いが滞ったりすることはありません。直近では2026年3月に親会社であるヤマップから3億円の増資を受けており、財務基盤の強化もしており安心感があります。しかし、このまま延々と赤字を続けられないでしょう。黒字転換には加入者の大幅な増加が必要で、それができなければ保険料を引き上げられるか、サービスが改悪される可能性がありそうです。

その他に、価格.com・保険市場等の保険比較サイトで申し込み数・資料請求ランキングを確認したいところですが、登山保険・山岳保険は件数が少ないためかランキング自体が存在しません。オリコンの顧客満足度ランキングでも、登山保険・山岳保険のランキングはありません。

以上のデータから考えると、とりあえず外あそびレジャー保険と山歩保険の評判は良さそうです。契約数が伸びており苦情数が少数のため、少なくとも評判が悪いとはいえないでしょう。しかし、前述したように経営状況が良いとはいえないため今後については一抹の不安はあります。

総合評価・おすすめか?

結論としては、外あそびレジャー保険・山歩保険はオススメできる保険です。他社と比較して保険料は安く補償内容も悪くないからです。特に本格的な登山をする人で、登山以外のレジャーを楽しんでいる人に向いています。評判面でも一抹の不安はあるものの大きな支障はないでしょう。

他社の登山保険・山岳保険も検討したい人は、本格的な登山をするならココヘリやABC少短のレスキュー保険が候補になります。本格的な登山をしないなら、PayPay保険やドコモ・auといったキャリア経由で加入できる登山保険も検討すると良いでしょう。